For user guide - click here
A scaled down version of my previous AnjunaGlow project, based on the logo of Above & Beyond's Anjunabeats/Anjunadeep record labels.
The original AnjunaGlow was a veritable success, however its size & the complexty of the enclosure (half a dozen separate 3D printed parts in two different colours, heat set brass inserts, magnets) made it less than ideal for batch production. Even without accounting for my time, I'm pretty sure I actually made an overall net loss on the two small batches I sold!
This new AnjunaGlow Mini project is far more compact, thus cheaper in terms of PCB manufacturing even though it adds a microphone & ancillary components to enable audio reactive effects. At this size I envisage it being more of a necklace pendant or bag charm, rather than a wall hanging piece like the original. Adding lanyard holes to the top of the PCB itself provides a convenient way to secure & route the USB cable & removes the need to engineer any sort of mounting into the 3D printed enclosure. Once zip tied securely in place, the USB cable can even be used by itself to hang the logo.
The enclosure itself is a far simpler single piece design, which is substantially quicker to 3D print: around 20 minutes compared to 6-8 hours for all the pieces of the original! This time the enclosure is printed from a flexible TPU filament, so it's virtually impossible to break & will provide some additional protection to the PCB inside.
WiFi control & audio reactive effects courtesy of WLED with the Audio Reactive usermod.
Tap any image to open full size
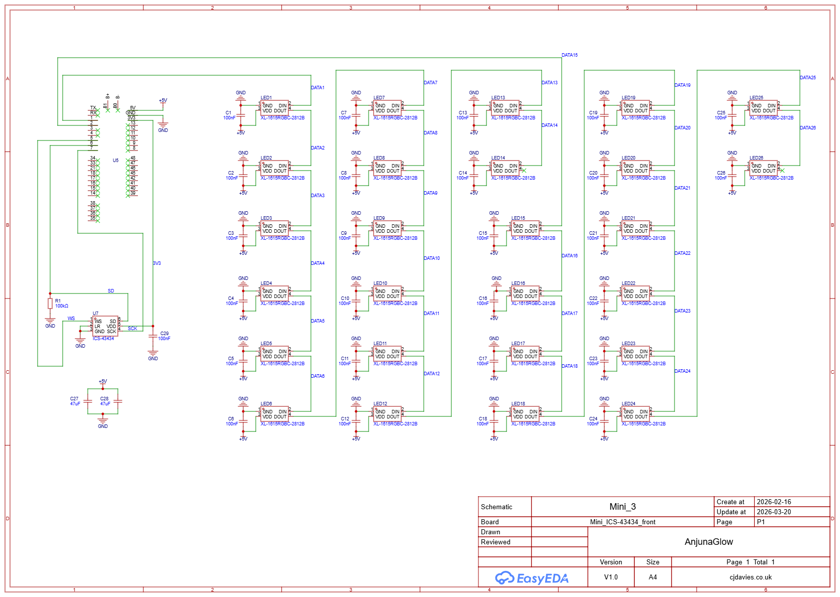
Schematic
PCB design (front)
PCB design (rear)
Bare PCB (front)
Bare PCB (rear)
Populated PCB (front)
Populated PCB (rear)
Enclosure design (front)
Enclosure design (rear)
Enclosure design (exploded)
Wireframe (front)
First batch prototype, without microphone
Second batch prototype, with microphone (front)
Second batch prototype, with microphone (rear)
Final batch, rails still attached (front)
Final batch, rails still attached (rear)
Microscope inspection of conformal coating (Electrolube HPA200H) under UV light
Completed unit (front, uncased)
Completed unit (rear, uncased)
Completed unit (front, cased, with cable)
Completed unit (rear, cased, with cable)
Ball chain attachment
Lanyard attachment
In action!